By NXP Semiconductors 1258
TDA8356 is an integrated circuit commonly used in vertical scan output drivers for televisions, monitors, etc. It can control the vertical scanning coil on the display screen to ensure that the image can be accurately displayed on the display screen. It is commonly used in devices such as televisions and monitors. TDA8356 is a device commonly used by some electronic product manufacturers. It is used to drive a vertical scanning coil to control the vertical position of the image.
TDA8356 includes the signal amplification circuit in the field scanning excitation stage, the field output signal amplification circuit, the field blanking signal generation circuit, the field excitation field output power supply circuit, etc. TDA8356 has excellent comprehensive performance and has been adopted by many manufacturers. It is a key component of color TVs.

Ⅰ.Specifications of TDA8356
•Packaging:Tube
•Mounting type:Through hole
•Part status:Obsolete
•Packaging/Carton:9-SIP
•Supplier Equipment Package:9-PSIL
•RoHS status:complies with ROHS3 standards
•Moisture Sensitivity Level (MSL):1 (no limit)
•Output voltage (A):7.73V
•Output voltage (B):7.5V
•Operating supply voltage:15.4V
•Protected output voltage:0.36V
•Input feedback voltage:7.54V
•Input return power supply voltage:43.2V
•The positive polarity driving voltage of the power amplifier input terminal contains Ii (sb) signal base current: 2.24V
•The negative polarity driving voltage of the power amplifier input terminal contains Ii (sb) signal base current: 2.2V
Ⅱ.Main functions of TDA8356
1.Vertical scan output driver: TDA8356 integrated circuit contains field scan excitation level signal amplification circuit, field output signal power amplification circuit, field blanking signal generation circuit, field excitation and field output power supply circuit, and some other auxiliary function circuits. Among them, TDA8356 is responsible for generating and outputting signals used to control the vertical scanning coil of the display. It ensures that the image is displayed correctly on the screen through a series of circuits and functions.
2.Image quality control: TDA8356 helps improve image quality and reduce image distortion and artifacts by precisely controlling the vertical scanning process.
3.Vertical synchronization signal processing: TDA8356 can process vertical synchronization signals to ensure that the vertical scan of the display is synchronized with the video signal to avoid image distortion or flickering.
Ⅲ.Application fields of TDA8356
1.Television: TDA8356 integrated circuit is widely used in large-screen color televisions, especially in traditional CRT (cathode ray tube) televisions. It is responsible for generating and outputting the signals used to control the vertical scan coil, ensuring that the image is displayed correctly on the screen. In CRT TVs, the function of the vertical scanning coil is to control the vertical scanning of the electron beam on the screen to achieve a complete display of the picture.
2.Video monitor: In the monitoring system, TDA8356 can be used to drive the vertical scanning coil of the monitor to ensure that the monitoring picture is clear and stable. The TDA8356 can play an important role in video monitor applications, especially when combined with surveillance systems. By driving the vertical scanning coil of the monitor, the TDA8356 ensures clear and stable display of the monitoring picture.
3.Monitor: TDA8356 can be used in CRT monitors or specific types of LCD monitors to drive vertical scanning coils to ensure image quality and stability. In a CRT display, the vertical scanning coil is responsible for controlling the vertical scanning of the electron beam on the screen, and the TDA8356 generates and outputs the corresponding control signal. In an LCD display, the function of the vertical scanning coil may be to drive the switching of the liquid crystal unit to control the display of pixels.
4.Industrial applications: In some industrial control and monitoring equipment, TDA8356 may also be used to control the vertical scan of the display. The TDA8356's high reliability and long life also make it ideal for industrial applications. In harsh industrial environments, TDA8356 can work stably to ensure normal operation of equipment and accurate display of data.
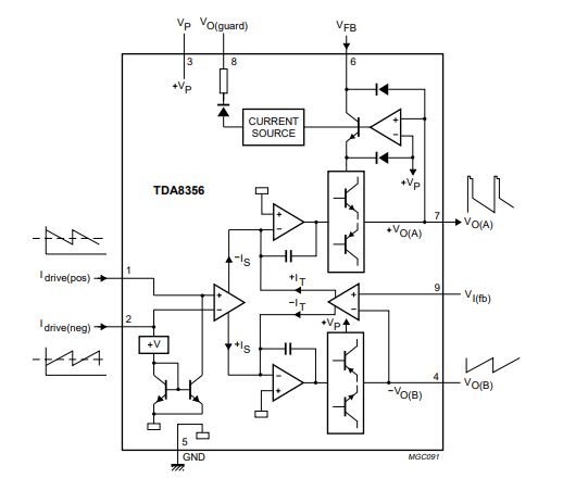
Ⅳ.Block Diagram of TDA8356

Ⅴ.Vertical circuit of TDA8356

Ⅵ.Advantages of TDA8356
1.High integration: TDA8356 integrates key functional modules required for vertical scan output driver, such as vertical scan output, synchronous signal processing, etc., which reduces the number and complexity of peripheral devices and helps simplify circuit design. High integration also brings other advantages. For example, simplified circuit design reduces manufacturing costs, shortens product time to market, and also facilitates repair and maintenance. Due to the reduction in the number of peripheral components, the system's thermal performance is also improved, helping to extend the life of the device.
2.High performance: TDA8356 has excellent performance indicators, including output power, vertical linearity, vertical frequency range, etc., and can meet the needs of displays of different sizes and resolutions.
3.Strong stability: TDA8356 has strong stability and can provide stable vertical scanning output signals, which is crucial to ensure stable display of images. During the display process, the stability of the vertical scan output signal directly affects the clarity and viewing effect of the image. If the signal is unstable, it may cause image flickering, jitter, or distortion, affecting the viewing experience.
4.High reliability: As a driver specially designed for displays, TDA8356 has undergone rigorous testing and verification and has high reliability and stability. During long-term use, TDA8356 can maintain stable performance and is not prone to errors. Failure or performance degradation. This is due to its excellent design and manufacturing process, as well as reliability testing and verification under various working conditions.
5.Easy to use: TDA8356 provides simple and easy-to-use interfaces and control functions to facilitate system integration and debugging. It also has strong compatibility and is suitable for various monitors and display chips.
Ⅶ.Replacement model of TDA8356
•LA7837
•TDA8357
•TDA8350
•STV9302A
Ⅷ.What design issues need to be paid attention to when using TDA8356?
1.Circuit layout design: Ensure good circuit layout design to reduce interference and noise in the circuit, especially in the high-frequency part. Good layout design can improve the stability and reliability of the circuit.
2.Supply voltage stability: Ensure the stability of the supply voltage and avoid voltage fluctuations or noise to ensure the normal operation of the TDA8356.
3.Heat dissipation design: TDA8356 will generate a certain amount of heat when working, so the heat dissipation design needs to be considered to ensure that the temperature is within an acceptable range. Heat sinks can be used or a suitable heat dissipation structure can be designed to dissipate heat.
4.Grounding design: Pay attention to good grounding design and avoid sharing of ground loops to reduce interference.
5.Overheating protection and short circuit protection: Ensure appropriate overheating protection and short circuit protection circuit design to protect the TDA8356 and surrounding circuits from damage.
6.Selection and connection of external components: Select appropriate external components, such as inductors, capacitors, etc., and ensure correct connections to ensure circuit performance and stability.
7.Anti-static protection: Consider anti-static protection measures in circuit design to prevent damage to the TDA8356 due to electrostatic discharge.
Frequently Asked Questions
1.What does the TDA8356 control in a television or monitor?
The TDA8356 controls the vertical deflection coil of the display, ensuring that the image is displayed correctly on the screen.
2.Does the TDA8356 have overheating protection?
Yes, the TDA8356 typically features overheating protection to prevent damage due to excessive temperatures.
3.What advantages does the TDA8356 offer compared to other similar products?
The TDA8356 offers advantages such as high integration, stability, high performance, ease of use, reliability, and mature market application.
4.What role does the TDA8356 play in a deflection system?
The TDA8356 plays a role in controlling the vertical deflection of the display, ensuring the stable display of images on the screen.