By Maxim Integrated 1046
MAX3237EAI is an RS-232 serial communication converter chip produced by Maxim Integrated. RS-232 is a common serial communication standard used for data transfer between computers and their external devices, such as modems, printers, keyboards, etc.
The function of MAX3237EAI is to convert the RS-232 standard level into serial communication suitable for microcontroller (MCU) or other digital devices. The circuit also provides voltage conversion, line protection, overload protection and other protection methods, making the design and implementation of the serial communication interface simple. MAX3237EAI is widely used in industrial control, communications, consumer electronics and other fields.

Ⅰ.Specification parameters of MAX3237EAI
•Number of pins:28
•Type:Transceiver
•Duplex:Full version
•Packaging:Bulk
•Data rate:250kbps
•Number of drivers/receivers:5/3
•Voltage-power supply:3V~5.5V
•Receiver hysteresis:300 mV
•Minimum operating temperature:-40℃
•Maximum operating temperature:+85℃
•Installation type:surface mount type
•Supply current:500 µA
•Data rate:1.00 Mbps
•Product life cycle:Unknown
•Lead-containing standards:Contains Lead
•RoHS standard:Non-Compliant
•Power supply voltage (DC):3.00V (min)
•Package/casing:28-SSOP (0.209", 5.30mm wide)
Ⅱ.Working principle of MAX3237EAI
The MAX3237EAI is an RS-232 serial communication converter chip. Its working principle involves converting the levels of the RS-232 standard into logic levels suitable for a microcontroller (MCU) or other digital device for serial communication. data communication.
1.Voltage conversion: The voltage level used by the RS-232 standard is plus or minus 12V, while the logic levels used by most modern digital devices are usually in the range of 0V to 5V. The MAX3237EAI is responsible for converting the high voltage levels of the RS-232 standard into logic levels suitable for digital devices, typically 5V or 3.3V.
2.Data modulation and demodulation: MAX3237EAI is responsible for modulating the input digital data and converting it into an RS-232 standard voltage signal for transmission; at the same time, when receiving data, it demodulates the RS-232 standard voltage signal into a suitable Data processed by digital devices.
3.Signal conditioning: The RS-232 standard uses positive and negative voltages to represent logic 1 and logic 0, but digital devices usually use positive voltages to represent logic 1 and negative voltages to represent logic 0. When the MAX3237EAI receives and sends data, the signal polarity needs to be adjusted to ensure correct interpretation of the data.
4.Interface adaptation: MAX3237EAI provides the function of interfacing with a microcontroller (MCU) or other digital devices. It is usually connected to the MCU through a serial communication interface (such as UART).
5.Line Protection: RS-232 communications may be affected by electrical noise and interference. The MAX3237EAI typically has built-in overload protection and electrical isolation to protect the device from damage.
Ⅲ.How does MAX3237EAI improve the stability and reliability of communication?
1.Hot-swap protection: The MAX3237EAI features hot-swap protection, which protects the converter from voltage surges or overcurrent caused by accidental plugging or unplugging of cables.
2.Differential signal transmission: RS-422 and RS-485 standards use differential signal transmission, which helps resist noise and EMI interference, thereby providing more reliable data transmission.
3.Fault protection mechanism: MAX3237EAI has a fault protection mechanism that can automatically cut off the power supply or enter protection mode when a fault occurs to prevent equipment damage.
4.Driver capability: MAX3237EAI has high driver capability and can drive up to 32 devices, which means it can support longer cable lengths and larger device networks.
5.Automatic flow control: MAX3237EAI supports automatic flow control function, which can prevent the accumulation or loss of data between sending and receiving, thus improving the stability of communication.
6.Power management and low power consumption: MAX3237EAI has a low-power design, which can reduce the heat and power consumption of the power supply, thereby improving the reliability and stability of the device.
Ⅳ.Electrical Characteristics of MAX3237EAI
(VCC=+3.0V to +5.5V, C1–C4=0.1μF(Note 2), TA=TMIN to TMAX, unless otherwise noted. Typical values are at TA=+25°C.)

Ⅴ.Timing Characteristics of MAX3237EAI
(VCC=+3.0V to +5.5V, C1–C4=0.1μF(Note 2), TA=TMIN to TMAX, unless otherwise noted. Typical values are at TA=+25°C.)

Ⅵ.Application scenarios of MAX3237EAI
1.Industrial automation: In the field of industrial automation, MAX3237EAI can convert the RS-232 interface into an RS-422/485 interface to achieve long-distance and multiple device communication. In industrial automation systems, devices such as PLCs (programmable logic controllers), sensors and actuators often need to communicate with each other to achieve automated control and data collection. The MAX3237EAI can connect these devices together to form a reliable communication network for remote control and data collection.
2.Embedded systems: In embedded systems, MAX3237EAI can be used to connect multiple peripheral devices, such as monitors, keyboards, and printers, to achieve reliable data transmission and device control.
3.Remote communication: In situations where communication cannot be performed using the standard RS-232 interface, the MAX3237EAI's high driving capability and automatic flow control function make it particularly suitable for driving multiple cables and connecting multiple devices, thereby achieving unattended Communication needs for base stations, remote monitoring systems and other remote communication applications.
4.Data collection and monitoring: MAX3237EAI can be used to realize communication of data collection and monitoring systems, such as environmental monitoring, safety monitoring and energy management. Data acquisition and monitoring systems usually need to transmit data from various sensors and monitoring devices to a central controller or data center for real-time processing and analysis. In the fields of environmental monitoring, safety monitoring and energy management, the application of MAX3237EAI can realize the data collection, transmission and control of various sensors, help enterprises realize real-time monitoring and management of environment, safety and energy, improve production efficiency and Energy efficiency, cost and risk reduction.
5.Serial communication device interface: MAX3237EAI can be used as a converter for computers, microcontrollers or other digital devices to interface with RS-232 or RS-485. It allows these devices to communicate with other serial communication devices such as modems, printers, sensors, etc. As a converter, the MAX3237EAI can seamlessly connect digital devices such as computers and microcontrollers with these serial communication devices.
6.Instrumentation: In the field of instrumentation, many devices use serial communication interfaces for data transmission. The MAX3237EAI can be used to connect these devices to a computer or controller for data acquisition, monitoring, and control. The high reliability and low power consumption design of MAX3237EAI also meet the needs of equipment stability and energy saving in the field of instrumentation.
7.In-vehicle systems: In cars, trucks or other vehicles, serial communication plays an important role in in-vehicle systems for transmitting data, controlling vehicle functions, etc. The MAX3237EAI can be used to connect automotive electronics to an on-board computer or controller. By using the MAX3237EAI, the vehicle system can more easily connect and control various electronic devices, improving the intelligence and automation level of the vehicle.
8.Power system monitoring: In power system monitoring and management, serial communication is used to transmit monitoring data, control commands, etc. MAX3237EAI can be used to connect power monitoring equipment to a monitoring center or data acquisition system. The MAX3237EAI can connect power monitoring equipment to a monitoring center or data acquisition system to achieve reliable data transmission. This makes the power system more stable and reliable, and improves the security and efficiency of power supply.
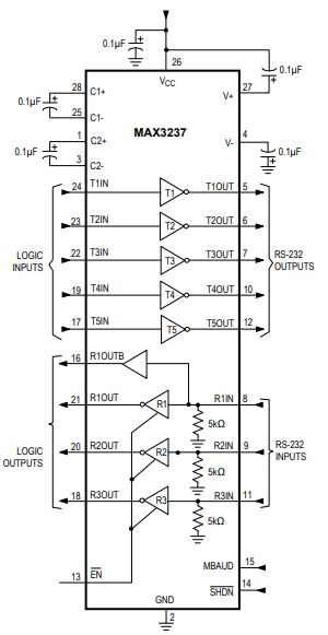
Ⅶ.Typical Operating Circuits of MAX3237EAI

Ⅷ.Advantages and disadvantages of MAX3237EAI
•Advantage
1.Low power consumption: MAX3237EAI adopts a low-power design, which helps save energy and extend battery life, and is suitable for some application scenarios with high power consumption requirements.
2.High integration: MAX3237EAI integrates RS-232 and RS-485 conversion functions, which can realize conversion between different serial communication standards and simplify system design.
3.High performance: MAX3237EAI has good anti-interference and stability, and can work reliably under various environmental conditions.
4.Flexibility: MAX3237EAI supports multiple working modes and communication parameter settings to meet the needs of different applications.
5.Cost-effectiveness: As a chip that integrates multiple functions, the MAX3237EAI is generally less expensive than using a separate converter chip.
•Shortcoming
1.Limitations: Although MAX3237EAI has certain flexibility, in some special cases, specific communication requirements cannot be fully met, and other solutions need to be considered.
2.Single function: Although MAX3237EAI integrates RS-232 and RS-485 conversion functions, additional functions or features may be required in some specific application scenarios, in which case other external devices are required.
3.External components: In some cases, in order to achieve specific functions or performance optimization, additional external components or support circuits are required, increasing the complexity of design and layout.
4.Complexity: For engineers who are not familiar with serial communication standards, configuring the working mode and communication parameters of MAX3237EAI will be more complicated and require certain technical knowledge and experience.
Frequently Asked Questions
1.What are the key features of MAX3237EAI?
The key features of MAX3237EAI include integrated RS-232 and RS-485 transceivers, support for data rates up to 250kbps, low power consumption, and operation from a single +3.0V to +5.5V supply.
2.Can MAX3237EAI be used in automotive applications?
Yes, MAX3237EAI can be used in automotive applications for serial communication interfaces within vehicle systems, facilitating data exchange between various electronic components.
3.What measures can be taken to optimize power consumption when using MAX3237EAI?
To optimize power consumption, one can consider reducing the data transmission rate, minimizing idle periods, operating at lower supply voltages within the specified range, and utilizing other power-saving techniques at the system level.
4.How does MAX3237EAI handle signal conversion between RS-232 and RS-485?
MAX3237EAI internally integrates the necessary circuitry to convert between RS-232 and RS-485 standards. It features separate transmitter and receiver sections for each standard, allowing bidirectional communication.