By SIMCom 3904
SIM900A is a GSM/GPRS module, a hardware device used for mobile communications, which allows devices to communicate wirelessly through the GSM (Global System for Mobile Communications) network. Such modules are often used to connect devices to mobile phone networks in order to perform various communication tasks such as text message transmission, phone calls, data transmission and remote monitoring.

Ⅰ.Power supply design of SIM900A
The SIM900A module is powered by a single power supply. The VBAT power supply range is between 3.2 ~ 4.8V, and the recommended voltage is 4.0V. When the module RF transmits, it will cause a voltage drop. At this time, the peak current will reach more than 2A, so the power supply capacity should be as high as possible. 2A, and it is recommended that the VBAT pin be connected in parallel with a large capacitor (the capacitor is determined according to the output capability of the power supply IC).
You need to pay attention to the selection of power supply chips. If the external input voltage is very different from VBAT, it is recommended to choose a switching power supply. When choosing DC-DC, you need to pay attention to EMI interference. It is recommended to connect magnetic beads in series for adjustment. If the external input voltage is different from VBAT, There's not much difference, it's better to use LDO. The customer's products need to pass A, CE, FCC and other certifications, and it is recommended to choose LDO for power supply.
In order to enhance the anti-interference ability of the module power supply (mainly anti-surge, pulse group, static electricity, etc.) and prevent the module from abnormal power supply when the external environment is relatively harsh, it is recommended to add some common mode inductors to the external power input terminal according to the actual application. For devices such as TVS tubes, add some nf and pf level capacitors to the output end of the VBAT power supply chip to filter out interference.
Ⅱ. Working principle of SIM900A
•Hardware connection: First, SIM900A needs to be correctly connected to the power supply and communication interface. It usually communicates with a microcontroller or computer via a UART serial port, and also requires connection of an antenna, SIM card and appropriate power supply.
•Power supply: Requires connection to a power supply to obtain the power required for operation. Usually a 3.3V or 5V DC power supply is used.
•Communication interface: Provides a variety of communication interfaces, the most common is the serial port (RS232 or TTL level) to communicate with the main control (such as a microcontroller, microcontroller or computer).
•SIM card slot: There is a slot on the SIM900A module for inserting a SIM card. The SIM card stores information related to the mobile communication network, including IMSI number, operator authentication key, etc.
•Additional functions: Can provide some additional functions, such as RTC (Real-Time Clock, real-time clock) function, used for time and timing tasks; GPIO (General Purpose lnput/0utput, general purpose input and output) pins, used to connect external devices ;ADC (Analog-to-Diital Converter, analog-to-digital converter), used for analog signal measurement.
•Data transmission: SIM900A can be used to transmit data to the Internet via GPRS, or transfer data via SMS. This makes it very useful in IoT applications to upload sensor data or monitoring data to cloud servers.
Ⅲ.Power supply of SIM900A
SIM900A is powered by a single power supply. The voltage input range of VBAT is from 3.2V to 4.8V, and the recommended voltage is 4.0V. The burst of module emission will cause a voltage drop, and the peak current will reach a maximum of 2A. Therefore, the current supply capacity of the power supply cannot be less than 2A.
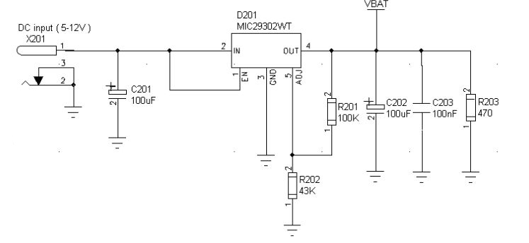
It is recommended to use a bypass capacitor close to VBAT. It is recommended to use a 100μF, low ESR capacitor. You can also use a 100 μF tantalum capacitor (low ESR) and a (1 μF ~ 10μF) ceramic capacitor in parallel to reduce costs. When laying out the PCB, the capacitor should be as close as possible to the VBAT pin of the module. The recommended circuit is shown below:

The figure below is a reference design circuit with a DC input voltage of +5V. Because the designed output is 4V, it can be implemented using a linear regulator. If the voltage difference between input and output (VBAT) is large, a switching regulator should be used. Especially when the current reaches 2A when the module bursts, the efficiency advantage of the switching regulator is obvious. You can directly use a 3.6V lithium-ion battery to power the module, or you can use a nickel-cadmium or nickel-manganese battery to directly power the module, but please note that its maximum voltage cannot exceed the maximum voltage of the module, otherwise the module will be damaged.
.jpg)
The figure below shows the drop of VBAT when VBAT is equal to 4V and the maximum transmit power. Test conditions: The maximum output current of VBAT is equal to 2A, CA is a 100μF tantalum capacitor, ESR is equal to 0.7 ohm, and CB is equal to 1μF.

Ⅳ.Application scenarios of SIM900A
•Remote monitoring and control: You can use the SIM900A module to establish a GPRS network connection to monitor and control remote devices, such as smart home systems, Internet of Things devices, etc.
•Logistics management: During the transportation process, the SIM900A module can realize the location tracking function and collect cargo status information through sensors. It can monitor the status of the cargo in real time and provide notifications and other services for the cargo.
•SMS notification: You can use the SIM900A module to send SMS notifications, such as alarm information, verification codes, balance reminders, etc.
•Vehicle positioning and tracking: You can use the SIM900A module to obtain GPS positioning information and upload it to the server through the GPRS network to realize vehicle positioning and tracking functions.
•Vending machine: The SIM900A module can be used to realize remote monitoring and control of vending machines. It is mainly used for uploading sales data of vending machines, querying inventory status and replenishment notifications, etc.
•Military and security applications: In the military and security fields, SIM900A can be used to communicate, track and report critical information.
•Environmental monitoring: Mainly monitor air quality, water quality, weather, etc. in real time, and upload the data to the server for users to use.
•Smart home: SIM900A can be used to implement smart home systems, such as remote control of home security systems, temperature control systems, access control systems, etc.
•Agricultural applications: In agriculture, SIM900A can realize real-time monitoring of farmland moisture, irrigation, meteorological and other data, and transmit the data to farmers through mobile phones.
Ⅴ.Methods to manage power consumption of SIM900A module
1.Proper power supply: First ensure that the SIM900A is provided with a proper power supply to match its specifications. Use a high quality power supply to prevent power interference and instability.
2.Low power consumption mode: SIM900A usually has a low power consumption mode, and the module can be placed in sleep or power saving mode through AT commands to reduce power consumption. Put the module to sleep when active communication is not required and wake it up on demand.
3.Short connection time: Minimize the time for the SIM900A module to connect to the mobile network. Once the data transfer is complete, the connection is immediately disconnected so that the module enters a low-power mode.
4.Communication frequency: Reducing the frequency of communication can reduce power consumption. Establish connections only when needed and close them promptly when communication is complete.
5.External control: Use a microcontroller or other controller to manage the power supply of SIM900A. Through control pins or relays, the SIM900A can be completely powered down or cycled to minimize standby current.
6.Use low-power sleep devices: If your application needs to be in sleep state for a long time, you can consider using a low-power timer or external interrupter to wake up the SIM900A when needed.
7.Power consumption monitoring: Use a current sensor or power consumption monitoring circuit to monitor the actual power consumption of the SIM900A module to ensure that it is in the lowest power consumption state when not needed.
8.Temperature management: Keep SIM900A within the appropriate operating temperature range. Too high or too low temperature may cause additional power consumption or performance issues.
9.Suitable antenna: Using a suitable antenna can improve the signal strength, thereby reducing the power consumption of SIM900A when connecting and communicating, because weak signals will cause the module to increase power to maintain communication.
Ⅵ. Steps to connect and configure SIM900A module
•Software configuration
1.Initialize the serial port: On the microcontroller or computer, initialize the serial port connected to SIM900A through programming. Please make sure to set the correct baud rate, data bits, stop bits and parity bits.
2.AT command: Send AT command to SIM900A through the serial port to perform various operations. For example, you can use AT commands to detect SIM cards, check network status, make calls, send text messages, etc.
3.Check the response: SIM900A will reply to the AT command in text form. Programs are able to parse these responses to obtain required information or confirm execution.
4.Establish a data connection: If you need to establish a data connection through GPRS, you can use AT commands to configure the APN (access point name) and other related parameters, and then establish the connection.
5.Send and receive data: Send and receive data through AT commands according to application requirements. This may involve sending text messages, making phone calls or transmitting data via GPRS.
6.Manage power mode: According to application requirements, use AT commands to put SIM900A into sleep or power saving mode to reduce power consumption.
7.Error handling: Implement an error handling mechanism in the program to handle error situations that may occur, such as being unable to connect to the network or being unable to send text messages.
8.Testing and debugging: Before actual application, conduct sufficient testing and debugging to ensure that the SIM900A module works correctly and meets requirements.
•Hardware connection
1.Power supply connection: Make sure to provide the correct power supply voltage and current to SIM900A. Typically, the SIM900A module requires a 3.3V or 4.0V voltage supply. Please see the module's spec sheet for details. Connect the positive and negative power cords.
2.UART communication: Connect the TXD (transmit) pin of SIM900A to the RXD (receive) pin of the microcontroller or computer, and connect the RXD pin of SIM900A to the TXD pin of the microcontroller or computer. This is used to communicate with the module via the serial port. Make sure the ground wire (GND) is also connected correctly.
3.Antenna connection: Connect the antenna to the antenna interface of SIM900A. Use a suitable antenna for good signal quality.
4.SIM card slot: The SIM card slot can help insert the SIM card into the SIM card slot of SIM900A. Make sure it is installed correctly.
Ⅶ.Common problems and troubleshooting methods of SIM900A
1.Unable to make calls or send text messages
•AT command error: Check whether the AT command to make a call or send a text message is sent correctly.
•Balance: Check your SIM card balance to make sure you have enough funds to make calls or send text messages.
•Signal quality: If the signal quality is poor, it may cause calls or text messages to fail. Make sure the signal strength is good.
2.Unable to connect to mobile network
•Signal Strength: Check the signal strength, if the signal quality is poor, you may need to move to a location with a stronger signal or use an external antenna.
•Check SIM card: Make sure the SIM card is inserted correctly and working properly.
•APN Settings: Ensure that the APN (Access Point Name) and other network parameters are configured correctly in order to establish a data connection.
3.Module becomes unresponsive or crashes
•Power supply issues: Make sure the power supply is stable and will not cause the module to reboot or crash.
•AT command error: Make sure the AT command sent is correct and will not cause the module to lock up or become unresponsive.
•Firmware issues: Check the firmware version of SIM900A, and if there is a firmware update available, try to upgrade the firmware.
4.High power consumption or short battery life
•Power management: Use external power management circuitry to manage power and ensure that the power supply is disconnected when not needed.
•Signal Strength: Low signal strength may cause the module to increase power, thereby increasing power consumption. Optimize signal quality to reduce power consumption.
•Power saving mode: Use AT commands to put SIM900A into power saving or sleep mode to reduce power consumption.
Frequently Asked Questions
1.What are the power requirements of SIM900A?
Power requirements for IM900A modules typically include voltage, current, power management, stability, power connector, power adapter, and battery.
2.What is the power consumption of SIM900A?
Supply Voltage Range: 5V. Low Power Consumption: 1.5mA (sleep mode) Operation Temperature: -40°C to +85°C. Dual-Band: 900/ 1800 MHz.
3.What is the frequency range of SIM900A?
SIM900A Modem is built with Dual Band GSM-based SIM900A modem from SIMCOM. It works on frequencies 900/ 1800 MHz. SIM900A can search these two bands automatically. The frequency bands can also be set by AT Commands.