By NS 1520
The LM7805 is a common linear voltage regulator integrated circuit typically used to step down DC supply voltages above 5 volts (V) to a stable 5V output voltage. It is a power management component commonly used in electronic circuits to provide reliable 5V voltage and is suitable for many electronic devices and applications, such as electronic prototypes, power adapters, embedded systems, etc.
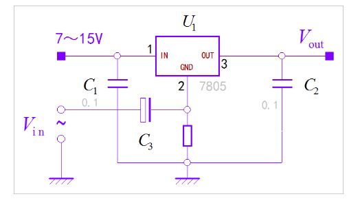
Using the LM7805 series three-terminal voltage regulator IC to form a regulated power supply requires very few peripheral components. There are also protection circuits for overcurrent, overheating and adjustment tubes inside the circuit. It is reliable, convenient and cheap to use. The number after LM7805 in this series of integrated voltage stabilizing IC models represents the output voltage of the three-terminal integrated voltage stabilizing circuit. For example, LM7806 means the output voltage is positive 6V, and LM7909 means the output voltage is negative 9V. Because the three-terminal fixed integrated voltage stabilizing circuit is easy to use, it is often used in electronic manufacturing.
In practical applications, the three-terminal integrated voltage regulator requires a larger heat sink (which is not required in low power consumption). High temperature will affect the stability of the voltage stabilizing tube, and in serious cases may cause damage to the voltage stabilizing tube.
When a stabilized power supply capable of outputting a current of more than 1.5A is needed during production, several three-terminal voltage stabilizing circuits are usually connected in parallel to make the maximum output current N 1.5A. However, attention should be paid to the application: the integrated stabilizer used in parallel The voltage circuit should use products from the same manufacturer and batch number to ensure consistent parameters. In addition, a certain margin is left in the output current to avoid cascading burnout of other circuits when individual integrated voltage stabilizing circuits fail.
Ⅰ.The function of LM7805
•Power management: LM7805 can be used to power low-power electronic devices such as sensors, microcontrollers, LEDs, displays, etc. to ensure that they receive the stable power they require. The LM7805 is a common three-terminal linear voltage regulator often used to provide stable power supply for low-power electronic equipment. It regulates the input voltage to 5 volts and has an adjustable output voltage, making this device ideal for powering microcontrollers, LEDs, sensors, and other devices that require a stable power supply.
•Voltage Stability: LM7805 ensures that the output voltage remains at 5V regardless of input voltage changes. This is very important for electronic devices and circuits that require 5V power, as it provides reliable power. In many applications, the input voltage may be affected by fluctuations or changes, such as supply voltage fluctuations or load changes. These factors can cause instability in the power supply voltage, negatively affecting the performance of the device. As a linear voltage regulator, the LM7805 can stabilize the input voltage at 5V regardless of how the input voltage changes, thereby providing reliable power for electronic devices and circuits that require 5V power. This voltage regulation feature is useful for various applications such as sensors, microcontrollers, LEDs, displays, and other low-power electronic devices. These devices usually require a stable power supply to ensure their normal operation and performance reliability. By using the LM7805, a stable and reliable power supply can be provided for these devices to ensure their normal operation and performance stability.
•Voltage adjustment: When the input voltage is within the specified range of the LM7805, the LM7805 will stabilize it at 5V. This makes the LM7805 ideally suited for providing a stable supply voltage to meet the operating voltage requirements of many electronic components.
•Power Protection: The LM7805 typically has built-in overheating and overcurrent protection mechanisms to prevent the device from being damaged under adverse conditions. This makes the LM7805 reliable in many applications.
•Power supply filtering: The LM7805 typically reduces noise and ripples in the input voltage, thereby providing a clean supply voltage that helps protect electronic equipment from voltage fluctuations. In many applications, the input power may be interfered by various noises and ripples, such as fluctuations on power lines, interference from switching power supplies, etc. These noises and ripples can cause instability in the supply voltage, negatively affecting the performance of the device. As a linear voltage regulator, the LM7805 can reduce the effects of these noises and ripples through its own internal circuitry, thereby providing a cleaner power supply voltage.
Ⅱ.ABSOLUTE MAXIMUM RATINGS of LM7805(Ta = 25 ℃ Unless otherwise specified)

Ⅲ.Electrical characteristics of LM7805

Ⅳ.Specification parameters of LM7805
•Maximum input voltage:25V
•Minimum input voltage:7V
•Output voltage (regulated):5V
•Output current:1.5A
•Junction temperature (degrees Celsius):0-125℃
•Operating current:5mA
•Package:KTE and TO-220
•Protection:short circuit and thermal overload
Ⅴ.Special applications of LM7805
1.Follow the amplifier
Using the constant difference following characteristic between GND and OUT of LM7805, a follower amplifier can be formed. The input signal is the GND input of LM7805, and its output signal contains the input signal. Since the LM7805 has a strong current output capability, this follower amplifier has a power amplification function.

Below are the input and output signal waveforms of the LM7805 follower amplifier observed with an oscilloscope. Due to the internal circuit of LM7805, the frequency bandwidth of this amplifier circuit is relatively low, only a few hundred Hz.

2.Capacitive three-point oscillator
Since LM7805 has a large current amplification capability from GND to OUT, it can be used to form a Copits capacitor three-point oscillator. The figure below gives the oscillator circuit diagram. This circuit is composed of L1, C3, and C2 to form a resonant loop. The current amplification capability of LM7805 is used to continuously replenish the inductance in C3 to maintain the LC loop oscillation.

The following is a measurement of the sinusoidal oscillation waveform displayed at the output end of the LM7805. The oscillation frequency is 18.99kHZ. Calculate the resonant frequency of the L1, C3, and C2 loops as follows. You can see that this frequency is very close to the frequency of the measured oscillator.

Ⅵ.Application fields of LM7805
1.Electronic prototyping:In prototyping, LM7805 is usually used to provide a stable 5V power supply to power various electronic components, sensors and microcontrollers. This makes it ideal for rapid prototyping.
2.Electronic equipment:LM7805 is common in many low-power electronic equipment, such as remote controls, timers, temperature controllers, LED lighting, and small electronic toys. These devices typically require a 5V power supply.
3.Voltage Regulator:The LM7805 is also used in systems such as computer power supplies, automotive alternators, and power stations to control output and eliminate voltage fluctuations. It is a low-cost, good-performance voltage regulator with the advantages of high precision, high stability, small size and low cost, so it has been widely used in many fields.
4.Power management device: LM7805 is a very useful power management device with a wide range of applications, including but not limited to sensors, microcontrollers, LEDs, displays and other low-power electronic devices, as well as computer power supplies and automotive AC power generation. systems such as machines and power stations.
5.Power module: Some power modules use LM7805 as part of the power management chip to provide a stable 5V output. These modules are often used for DIY electronics projects and prototyping.
6.Power adapter: LM7805 can also be used as a power adapter to convert different power supply voltages (such as 12V or 24V) to 5V to power various devices.
Frequently Asked Questions
1.Is the output voltage of LM7805 fixed?
The output voltage of the LM7805 is fixed and cannot be adjusted. It is designed to steadily step down the input voltage to an output voltage of 5 volts (V).
2.Are external components required to support the operation of the LM7805?
Input capacitor electrolytic capacitor: In order to stabilize the input voltage and reduce the noise of the input voltage, an electrolytic capacitor is usually connected in parallel between the input pin (Vin) and the ground pin (GND) of the LM7805. The capacity of this capacitor is usually between 0.33μF and Between 1μF; Output capacitor electrolytic capacitor: In order to stabilize the output voltage and reduce the noise of the output voltage, an electrolytic capacitor is usually connected in parallel between the output pin (Vout) and the ground pin (GND) of the LM7805. The capacitance of this capacitor is usually between 1μF and 10μF.
3.How to protect the LM7805 from problems such as overcurrent, overheating or short circuit?
An appropriate current limiting resistor can be added between the input supply line and the input pin of the LM7805. This resistor will limit the current into the LM7805 to ensure it is not damaged by overcurrent. The value of the current limiting resistor can be selected based on the maximum current rating of the LM7805. The LM7805 usually has a built-in overheating protection mechanism. When the chip temperature exceeds a certain threshold, it reduces the output current or opens the circuit to prevent overheating. Ensure proper heat dissipation to lower chip temperature to reduce the risk of overheating.